1.一些BB
上节我们把妹子图片的数据来源从本地改成了解析Gank提供的接口数据, 我们本节想对这个图片加载类进行优化,比如加上显示本地图片的,另外还有一点 就是缓存,我们现在用得图片加载没有任何缓存可言,每次都是请求后,解析流, 即使是同样的图片每次都要去请求一次,这显得有点累赘,把图片缓存到内存, 或者磁盘里,当访问相同的图片资源我们从这里拿?嗯,好像很有搞头,那么本节 我们就来写一个简单的带缓存的图片加载框架吧!嗯,就叫SisterLoader吧!

(PS:拖着好久没更的原因是因为自己最近在看下载相关的东西,还有改BUG 写图片加载的时候因为一些问题卡住了,抽不出时间解决...)
2.简单常识科普
开始写代码之前我们先来撸清楚一些概念先:
1)缓存
①引入图片缓存的目的:
答:从网络加载图片费时费电费流量,我们希望把一些加载过的图片可以存起来, 当再次加载时可以复用这个图片。
②什么是二级缓存:
答:说下需要显示一张图片所经历的逻辑,你就一清二楚了: 需要显示图片 ——> 查内存(有的话显示) —没有—>查磁盘(有的话显示) —没有—> 从网络加载(显示出来) ——> 往内存中存一份 ——> 往磁盘存一份
从上我们知道,缓存有两种,内存缓存和磁盘缓存(SD卡/机身存储):
内存缓存:一级缓存,优先从这里拿,缓存文件存储在data/data/包名/cache目录下, 以前写内存缓存的老旧套路是用Map弱引用的Bitmap对象,我翻了翻上上上家公司的祖传代码:
public class MemoryCache {
private static final int MAX_CACHE_COUNT = 30; //设置最大缓存数
/**
Map弱引用Bitmap,内存够的情况Bitmap不会被回收,当缓存数大于阈值,会清除最早放入缓存的
*/
private HashMap<String,SoftReference<Bitmap>> mCacheMap = new LinkedHashMap<String,SoftReference<Bitmap>>() {
@Override
protected boolean removeEldestEntry(Entry eldest) {
return size() > MAX_CACHE_COUNT;
}
};
/**
* 添加图片到缓存中
* */
public void put(String id,Bitmap bitmap) {
mCacheMap.put(id, new SoftReference<>(bitmap));
}
/**
* 取出缓存中的图片
* */
public Bitmap get(String id,Bitmap bitmap) {
if(!mCacheMap.containsKey(id))return null;
SoftReference<Bitmap> ref = mCacheMap.get(id);
return ref.get();
}
/**
* 清除所有缓存
* */
public void clear() {
try{
for (Map.Entry<String,SoftReference<Bitmap>>entry : mCacheMap.entrySet()) {
SoftReference<Bitmap> sr = entry.getValue();
if(null != sr) {
Bitmap bitmap = sr.get();
if(null != bitmap) {
bitmap.recycle();
}
}
}
} catch (Exception e) {
e.printStackTrace();
}
}
}
而Google老东家并不建议这样做,官方最佳实践中给我们推荐了关于缓存的两个API: LruCache(内存缓存) 和 DiskLruCache(磁盘缓存) LruCache是以强引用(直接引用)的方式引用外界的缓存对象的,不会被GC回收, 而SoftReference引用,当系统内存不足的时候回随GC回收 还有个WeakRefreence,随时都可能会被系统回收... 如果你对这个很有兴趣,可移步到官方的最佳实践:Caching Bitmaps
磁盘缓存:
每个应用的内存都是有限的,如果是大批量的图片,不可能全部塞到内存中, 我们可以考虑把图片保存到磁盘中,老旧的做法是在SD上创建一个文件夹, 然后把图片保存到里面,网上很容易就能找到代码,这里不讨论这个,本节 我们用上面Google推荐的DiskLruCache来做磁盘缓存
2)同步加载与异步加载
同步和异步的概念,相信很多人都了然于心了,简单点说: 同步:发出加载图片的调用后,要直到完成加载才能够做其他操作 异步:发出加载图片的调用后,想干嘛就干嘛,不用等他加载完才能去做其他事。
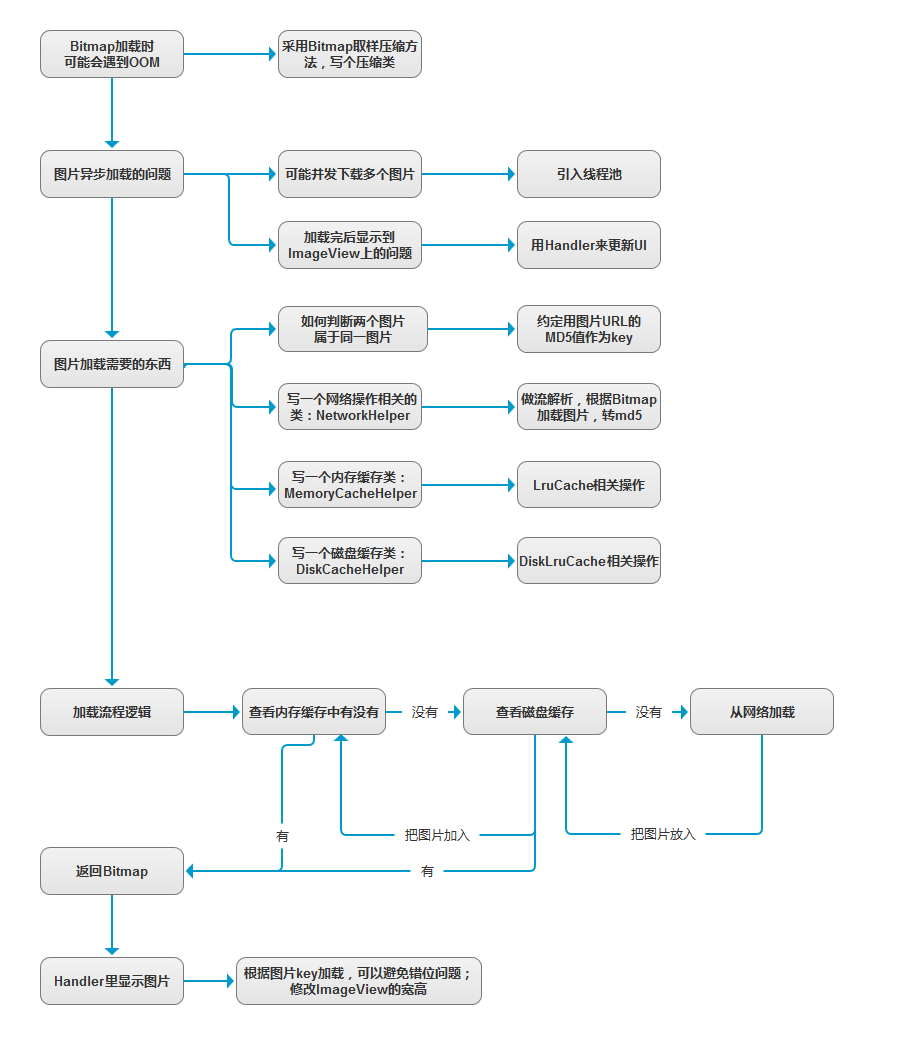
3)图片加载流程图

4)图片OOM,压缩之类关于Bitmap的概念
以前在入门教程那里写过就不再重复了:
Android基础入门教程——8.2.1 Bitmap(位图)详解
Android基础入门教程——8.2.2 Bitmap引起的OOM问题
也可以移步到我的好基友——基神的个人博客查看,解释得更加详细:
3.简单的图片加载框架流程图
尽管代码不算复杂,觉得还是有必要画个流程图帮助大家理解一下~

4.手撕代码时间
PS:思前想后,还是把贴代码还是放最后吧,只做下代码折叠截图简单 解释一波,具体自己看代码,

①DiskLruCache.java
这个是Google提供的,直接下这个类
然后加到你的工程里,自己改下包名就能用了~
②图片压缩类:SisterCompress.java

③网络加载协助类:NetworkHelper.java

④内存缓存协助类:MemoryCacheHelper.java

⑤磁盘缓存协助类:DiskCacheHelper.java

⑥尺寸转换类:SizeUtils.java
PS: 设置ImageView大小用到

⑦加载结果类:LoaderResult.java
PS:就是异步加载图片后传给Handler的数据集合
⑧图片加载逻辑控制类:SisterLoader.java
⑨调用图片加载框架:MainActivity.java
private SisterLoader mLoader; mLoader = SisterLoader.getInstance(MainActivity.this); mLoader.bindBitmap(data.get(curPos).getUrl(),showImg,400,400);
5.运行效果图
先有网络加载一次,让应用做好内存和硬盘缓存 然后断开网络,点下一个妹子会加载内存缓存中的图片


6.代码下载
本节代码是切换到新的分支下编写的:sisterloader 代码编写完后,本地直接merge到develop分支,最后推送到Github的! 命令和上节的一样!
https://github.com/coder-pig/DrySister/tree/develop
欢迎follow,star,觉得有什么想加进来的可以提下issues!