Android 服务(Service)
服务是一个后台运行的组件,执行长时间运行且不需要用户交互的任务。即使应用被销毁也依然可以工作。服务基本上包含两种状态 -
| 状态 | 描述 |
|---|---|
| Started | Android的应用程序组件,如活动,通过startService()启动了服务,则服务是Started状态。一旦启动,服务可以在后台无限期运行,即使启动它的组件已经被销毁。 |
| Bound | 当Android的应用程序组件通过bindService()绑定了服务,则服务是Bound状态。Bound状态的服务提供了一个客户服务器接口来允许组件与服务进行交互,如发送请求,获取结果,甚至通过IPC来进行跨进程通信。 |
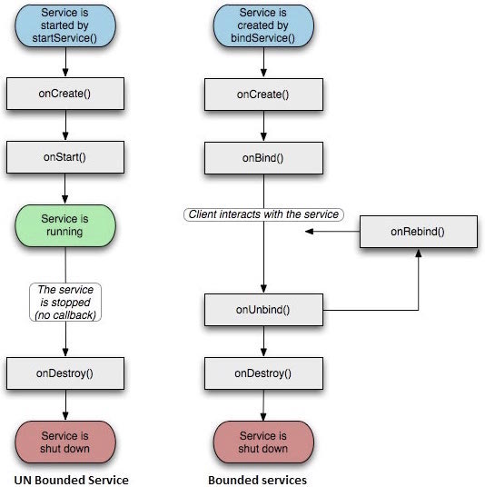
服务拥有生命周期方法,可以实现监控服务状态的变化,可以在合适的阶段执行工作。下面的左图展示了当服务通过startService()被创建时的生命周期,右图则显示了当服务通过bindService()被创建时的生命周期:
要创建服务,你需要创建一个继承自Service基类或者它的已知子类的Java类。Service基类定义了不同的回调方法和多数重要方法。你不需要实现所有的回调方法。虽然如此,理解所有的方法还是非常重要的。实现这些回调能确保你的应用以用户期望的方式实现。
| 回调 | 描述 |
|---|---|
| onStartCommand() | 其他组件(如活动)通过调用startService()来请求启动服务时,系统调用该方法。如果你实现该方法,你有责任在工作完成时通过stopSelf()或者stopService()方法来停止服务。 |
| onBind | 当其他组件想要通过bindService()来绑定服务时,系统调用该方法。如果你实现该方法,你需要返回IBinder对象来提供一个接口,以便客户来与服务通信。你必须实现该方法,如果你不允许绑定,则直接返回null。 |
| onUnbind() | 当客户中断所有服务发布的特殊接口时,系统调用该方法。 |
| onRebind() | 当新的客户端与服务连接,且此前它已经通过onUnbind(Intent)通知断开连接时,系统调用该方法。 |
| onCreate() | 当服务通过onStartCommand()和onBind()被第一次创建的时候,系统调用该方法。该调用要求执行一次性安装。 |
| onDestroy() | 当服务不再有用或者被销毁时,系统调用该方法。你的服务需要实现该方法来清理任何资源,如线程,已注册的监听器,接收器等。 |
下面的主服务演示了每个方法的生命周期 -
package com.runoob.androidservices;
import android.app.Service;
import android.os.IBinder;
import android.content.Intent;
import android.os.Bundle;
public class HelloService extends Service {
/** 标识服务如果被杀死之后的行为 */
int mStartMode;
/** 绑定的客户端接口 */
IBinder mBinder;
/** 标识是否可以使用onRebind */
boolean mAllowRebind;
/** 当服务被创建时调用. */
@Override
public void onCreate() {
}
/** 调用startService()启动服务时回调 */
@Override
public int onStartCommand(Intent intent, int flags, int startId) {
return mStartMode;
}
/** 通过bindService()绑定到服务的客户端 */
@Override
public IBinder onBind(Intent intent) {
return mBinder;
}
/** 通过unbindService()解除所有客户端绑定时调用 */
@Override
public boolean onUnbind(Intent intent) {
return mAllowRebind;
}
/** 通过bindService()将客户端绑定到服务时调用*/
@Override
public void onRebind(Intent intent) {
}
/** 服务不再有用且将要被销毁时调用 */
@Override
public void onDestroy() {
}
}
实例
这个例子将通过简单地步骤为你展示如何创建自己的Android服务。按照下面的步骤来修改之前在Hello World实例章节中创建的Android应用程序:
| 步骤 | 描述 |
|---|---|
| 1 | 使用Android Studio IDE来创建Android应用程序并在com.runoob.androidservices包下命名为androidservices。类似Hello World实例章节。 |
| 2 | 修改主活动文件MainActivity.java来添加startService()和stopService()方法。 |
| 3 | 在包com.runoob.androidservices下创建新的Java文件MyService.java。这个文件将实现Android服务相关的方法。 |
| 4 | 在AndroidManifest.xml文件中使用<service.../>标签来定义服务。应用程序可以有一个或多个服务,没有任何限制。 |
| 5 | 修改res/layout/activity_main.xml文件中的默认布局,在线性布局中包含两个按钮。 |
| 6 | 不要对res/values/strings.xml文件中的任何常量进行修改。Android Studio会注意字符串值。 |
| 7 | 启动Android模拟器来运行应用程序,并验证应用程序所做改变的结果。 |
下面是主活动文件src/com.runoob.androidservices/MainActivity.java文件所修改的内容。这个文件包含所有基本的生命周期方法。我们添加了startService()和stopService()方法来启动和停止服务。
package com.runoob.androidservices;
import android.app.Activity;
import android.os.Bundle;
import android.view.Menu;
import android.content.Intent;
import android.view.View;
public class MainActivity extends Activity {
@Override
public void onCreate(Bundle savedInstanceState) {
super.onCreate(savedInstanceState);
setContentView(R.layout.activity_main);
}
@Override
public boolean onCreateOptionsMenu(Menu menu) {
getMenuInflater().inflate(R.menu.menu_main, menu);
return true;
}
// Method to start the service
public void startService(View view) {
startService(new Intent(getBaseContext(), MyService.class));
}
// Method to stop the service
public void stopService(View view) {
stopService(new Intent(getBaseContext(), MyService.class));
}
}
以下是src/com.runoob.androidservices/MyService.java的内容。这个文件可以基于需求实现一个或多个服务关联的方法。对于新人,我们只实现onStartCommand()和onDestroy() -
package com.runoob.androidservices;
import android.app.Service;
import android.content.Intent;
import android.os.IBinder;
import android.widget.Toast;
public class MyService extends Service {
@Override
public IBinder onBind(Intent arg0) {
return null;
}
@Override
public int onStartCommand(Intent intent, int flags, int startId) {
// Let it continue running until it is stopped.
Toast.makeText(this, "服务已经启动", Toast.LENGTH_LONG).show();
return START_STICKY;
}
@Override
public void onDestroy() {
super.onDestroy();
Toast.makeText(this, "服务已经停止", Toast.LENGTH_LONG).show();
}
}
下面将修改AndroidManifest.xml文件。这里添加<service.../>标签来包含我们的服务:
<?xml version="1.0" encoding="utf-8"?>
<manifest xmlns:android="http://schemas.android.com/apk/res/android"
package="com.runoob.androidservices"
android:versionCode="1"
android:versionName="1.0">
<uses-sdk
android:minSdkVersion="13"
android:targetSdkVersion="22" />
<application
android:icon="@drawable/ic_launcher"
android:label="@string/app_name"
android:theme="@style/AppTheme" >
<activity
android:name=".MainActivity"
android:label="@string/title_activity_main" >
<intent-filter>
<action android:name="android.intent.action.MAIN" />
<category android:name="android.intent.category.LAUNCHER"/>
</intent-filter>
</activity>
<service android:name=".MyService" />
</application>
</manifest>
以下是res/layout/activity_main.xml文件的内容,包含两个按钮:
<RelativeLayout xmlns:android="http://schemas.android.com/apk/res/android"
xmlns:tools="http://schemas.android.com/tools" android:layout_width="match_parent"
android:layout_height="match_parent" android:paddingLeft="@dimen/activity_horizontal_margin"
android:paddingRight="@dimen/activity_horizontal_margin"
android:paddingTop="@dimen/activity_vertical_margin"
android:paddingBottom="@dimen/activity_vertical_margin" tools:context=".MainActivity">
<TextView
android:id="@+id/textView1"
android:layout_width="wrap_content"
android:layout_height="wrap_content"
android:text="Android 服务实例"
android:layout_alignParentTop="true"
android:layout_centerHorizontal="true"
android:textSize="30dp" />
<TextView
android:id="@+id/textView2"
android:layout_width="wrap_content"
android:layout_height="wrap_content"
android:text="www.runoob.com"
android:textColor="#ff87ff09"
android:textSize="30dp"
android:layout_above="@+id/imageButton"
android:layout_centerHorizontal="true"
android:layout_marginBottom="40dp" />
<ImageButton
android:layout_width="wrap_content"
android:layout_height="wrap_content"
android:id="@+id/imageButton"
android:src="@drawable/ic_launcher"
android:layout_centerVertical="true"
android:layout_centerHorizontal="true" />
<Button
android:layout_width="wrap_content"
android:layout_height="wrap_content"
android:id="@+id/button2"
android:text="启动服务"
android:onClick="startService"
android:layout_below="@+id/imageButton"
android:layout_centerHorizontal="true" />
<Button
android:layout_width="wrap_content"
android:layout_height="wrap_content"
android:text="停止服务"
android:id="@+id/button"
android:onClick="stopService"
android:layout_below="@+id/button2"
android:layout_alignLeft="@+id/button2"
android:layout_alignStart="@+id/button2"
android:layout_alignRight="@+id/button2"
android:layout_alignEnd="@+id/button2" />
</RelativeLayout>
下面是res/values/strings.xml的内容,来定义两个新的常量:
<?xml version="1.0" encoding="utf-8"?>
<resources>
<string name="app_name">Android Services</string>
<string name="title_activity_main">MainActivity</string>
<string name="menu_settings">Settings</string>
<string name="action_settings">Settings</string>
</resources>
让我们运行刚刚修改的My Application应用程序。我假设你已经在安装环境时创建了AVD。打开你的项目中的活动文件,点击工具栏中的
图标来在Android Studio中运行应用程序。Android Studio在AVD上安装应用程序并启动它。如果一切顺利,将在模拟器窗口上显示如下:

现在点击"启动服务"按钮来启动服务,这将执行我们编写的onStartCommand()方法,一条"服务已经启动"的消息在模拟器的底部出现,如下:

点击底部的"停止服务"按钮,可以停止服务。
点我分享笔记