Django 中间件
Django 中间件是修改 Django request 或者 response 对象的钩子,可以理解为是介于 HttpRequest 与 HttpResponse 处理之间的一道处理过程。
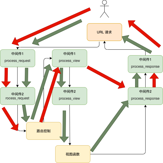
浏览器从请求到响应的过程中,Django 需要通过很多中间件来处理,可以看如下图所示:

Django 中间件作用:
- 修改请求,即传送到 view 中的 HttpRequest 对象。
- 修改响应,即 view 返回的 HttpResponse 对象。
中间件组件配置在 settings.py 文件的 MIDDLEWARE 选项列表中。
配置中的每个字符串选项都是一个类,也就是一个中间件。Django 默认的中间件配置:
'django.middleware.security.SecurityMiddleware',
'django.contrib.sessions.middleware.SessionMiddleware',
'django.middleware.common.CommonMiddleware',
'django.middleware.csrf.CsrfViewMiddleware',
'django.contrib.auth.middleware.AuthenticationMiddleware',
'django.contrib.messages.middleware.MessageMiddleware',
'django.middleware.clickjacking.XFrameOptionsMiddleware',
]
自定义中间件
中间件可以定义四个方法,分别是:
process_view(self, request, view_func, view_args, view_kwargs)
process_exception(self, request, exception)
process_response(self, request, response)
自定义中间件的步骤:
在 app 目录下新建一个 py 文件,名字自定义,并在该 py 文件中导入 MiddlewareMixin:
from django.utils.deprecation import MiddlewareMixin

自定义的中间件类,要继承父类 MiddlewareMixin:
class MD1(MiddlewareMixin):
pass
在 settings.py 中的 MIDDLEWARE 里注册自定义的中间件类:
'django.middleware.security.SecurityMiddleware',
'django.contrib.sessions.middleware.SessionMiddleware',
'django.middleware.common.CommonMiddleware',
'django.middleware.csrf.CsrfViewMiddleware',
'django.contrib.auth.middleware.AuthenticationMiddleware',
'django.contrib.messages.middleware.MessageMiddleware',
'django.middleware.clickjacking.XFrameOptionsMiddleware',
'app01.middlewares.MD1',
]
自定义中间件类的方法
自定义中间件类的方法有:process_request 和 process_response。

process_request 方法
process_request 方法有一个参数 request,这个 request 和视图函数中的 request 是一样的。
process_request 方法的返回值可以是 None 也可以是 HttpResponse 对象。
- 返回值是 None 的话,按正常流程继续走,交给下一个中间件处理。
- 返回值是 HttpResponse 对象,Django 将不执行后续视图函数之前执行的方法以及视图函数,直接以该中间件为起点,倒序执行中间件,且执行的是视图函数之后执行的方法。
process_request 方法是在视图函数之前执行的。
当配置多个中间件时,会按照 MIDDLEWARE中 的注册顺序,也就是列表的索引值,顺序执行。
不同中间件之间传递的 request 参数都是同一个请求对象。
实例
from django.shortcuts import render, HttpResponse
class MD1(MiddlewareMixin):
def process_request(self, request):
print("md1 process_request 方法。", id(request)) #在视图之前执行

process_response
process_response 方法有两个参数,一个是 request,一个是 response,request 是请求对象,response 是视图函数返回的 HttpResponse 对象,该方法必须要有返回值,且必须是response。
process_response 方法是在视图函数之后执行的。
当配置多个中间件时,会按照 MIDDLEWARE 中的注册顺序,也就是列表的索引值,倒序执行。
实例
def process_request(self, request):
print("md1 process_request 方法。", id(request)) #在视图之前执行
def process_response(self,request, response): :#基于请求响应
print("md1 process_response 方法!", id(request)) #在视图之后
return response
从下图看,正常的情况下按照绿色的路线进行执行,假设中间件1有返回值,则按照红色的路线走,直接执行该类下的 process_response 方法返回,后面的其他中间件就不会执行。

process_view
process_view 方法格式如下:
process_view(request, view_func, view_args, view_kwargs)process_view 方法有四个参数:
- request 是 HttpRequest 对象。
- view_func 是 Django 即将使用的视图函数。
- view_args 是将传递给视图的位置参数的列表。
- view_kwargs 是将传递给视图的关键字参数的字典。
view_args 和 view_kwargs 都不包含第一个视图参数(request)。
process_view 方法是在视图函数之前,process_request 方法之后执行的。
返回值可以是 None、view_func(request) 或 HttpResponse 对象。
- 返回值是 None 的话,按正常流程继续走,交给下一个中间件处理。
- 返回值是 HttpResponse 对象,Django 将不执行后续视图函数之前执行的方法以及视图函数,直接以该中间件为起点,倒序执行中间件,且执行的是视图函数之后执行的方法。
- c.返回值是 view_func(request),Django 将不执行后续视图函数之前执行的方法,提前执行视图函数,然后再倒序执行视图函数之后执行的方法。
-
当最后一个中间件的 process_request 到达路由关系映射之后,返回到第一个中间件 process_view,然后依次往下,到达视图函数。
实例
class MD1(MiddlewareMixin):
def process_request(self, request):
print("md1 process_request 方法。", id(request)) #在视图之前执行
def process_response(self,request, response): :#基于请求响应
print("md1 process_response 方法!", id(request)) #在视图之后
return response
def process_view(self,request, view_func, view_args, view_kwargs):
print("md1 process_view 方法!") #在视图之前执行 顺序执行
#return view_func(request)


process_exception
process_exception 方法如下:
process_exception(request, exception)
参数说明:
- request 是 HttpRequest 对象。
- exception 是视图函数异常产生的 Exception 对象。
process_exception 方法只有在视图函数中出现异常了才执行,按照 settings 的注册倒序执行。
在视图函数之后,在 process_response 方法之前执行。
process_exception 方法的返回值可以是一个 None 也可以是一个 HttpResponse 对象。
返回值是 None,页面会报 500 状态码错误,视图函数不会执行。
process_exception 方法倒序执行,然后再倒序执行 process_response 方法。
返回值是 HttpResponse 对象,页面不会报错,返回状态码为 200。
视图函数不执行,该中间件后续的 process_exception 方法也不执行,直接从最后一个中间件的 process_response 方法倒序开始执行。
若是 process_view 方法返回视图函数,提前执行了视图函数,且视图函数报错,则无论 process_exception 方法的返回值是什么,页面都会报错, 且视图函数和 process_exception 方法都不执行。
直接从最后一个中间件的 process_response 方法开始倒序执行:
实例
class MD1(MiddlewareMixin):
def process_request(self, request):
print("md1 process_request 方法。", id(request)) #在视图之前执行
def process_response(self,request, response): :#基于请求响应
print("md1 process_response 方法!", id(request)) #在视图之后
return response
def process_view(self,request, view_func, view_args, view_kwargs):
print("md1 process_view 方法!") #在视图之前执行 顺序执行
#return view_func(request)
def process_exception(self, request, exception):#引发错误 才会触发这个方法
print("md1 process_exception 方法!")
# return HttpResponse(exception) #返回错误信息

点我分享笔记