Git Flow
Git Flow 是一种基于 Git 的分支模型,旨在帮助团队更好地管理和发布软件。
Git Flow 由 Vincent Driessen 在 2010 年提出,并通过一套标准的分支命名和工作流程,使开发、测试和发布过程更加有序和高效。
Git Flow 主要由以下几类分支组成:master、develop、feature、release、hotfix。
Git Flow 安装
Linux
Debian/Ubuntu:
sudo apt-get install git-flow
Fedora:
sudo dnf install gitflow sudo apt-get install git-flow
macOS
在 macOS 上,你可以使用 Homebrew 来安装 Git Flow:brew install git-flow
源码安装
如果你的发行版的包管理器中没有 Git Flow,你也可以从源代码进行安装:
git clone https://github.com/nvie/gitflow.git cd gitflow sudo make install
安装完成后,你可以通过以下命令验证 Git Flow 是否成功安装:
git flow version
Windows
在 Windows 上,你可以通过以下方式安装 Git Flow:
-
使用 Git for Windows: Git for Windows 包含了 Git Flow。你可以从 Git for Windows 安装 Git,然后使用 Git Bash 来使用 Git Flow。
-
使用 Scoop: 如果你使用 Scoop 包管理工具,可以通过以下命令安装 Git Flow:
scoop install git-flow
-
使用 Chocolatey: 如果你使用 Chocolatey 包管理工具,可以通过以下命令安装 Git Flow:
choco install gitflow
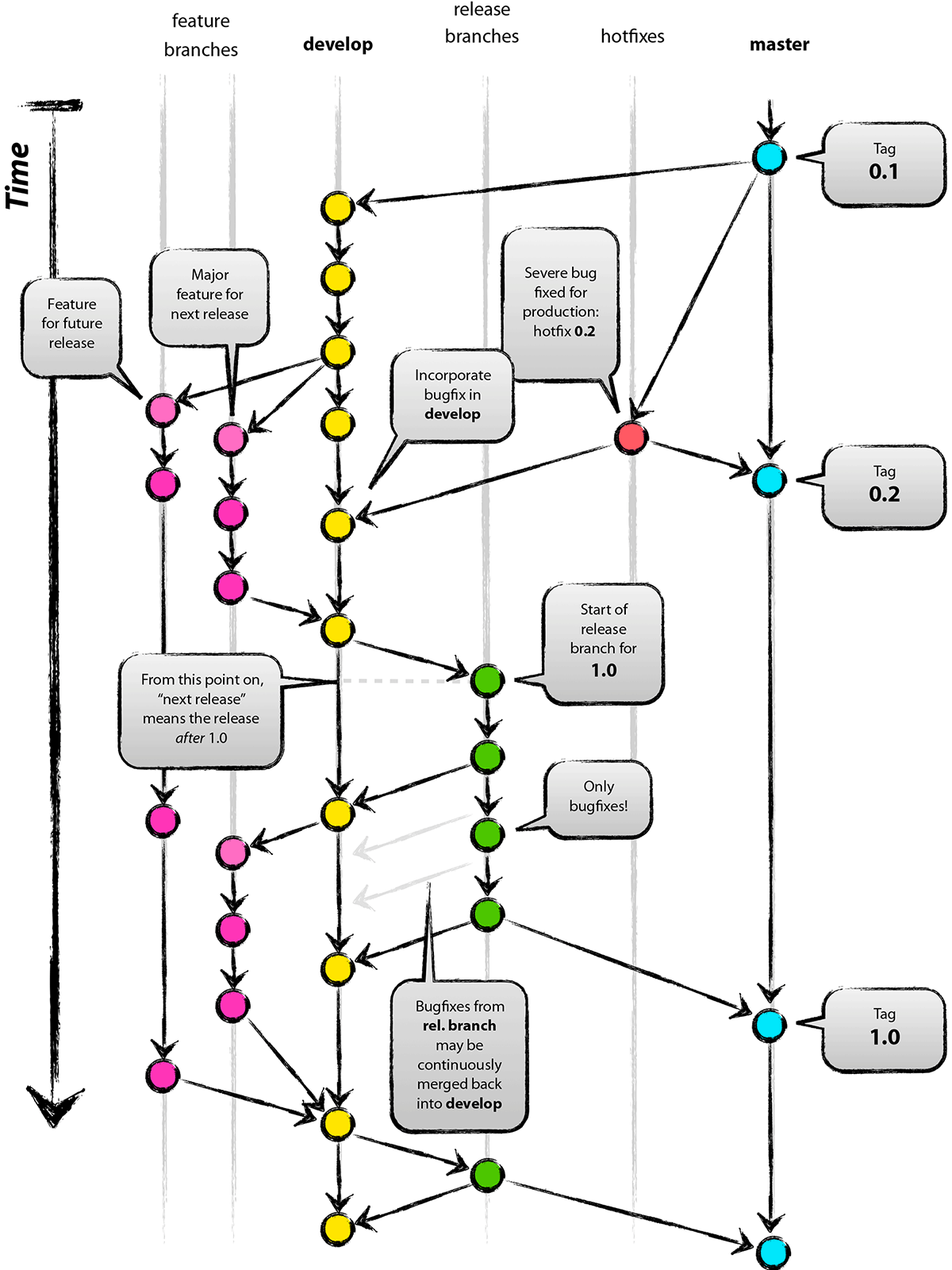
Git Flow 分支模型
master 分支:
- 永远保持稳定和可发布的状态。
- 每次发布一个新的版本时,都会从
develop分支合并到master分支。
develop 分支:
- 用于集成所有的开发分支。
- 代表了最新的开发进度。
- 功能分支、发布分支和修复分支都从这里分支出去,最终合并回这里。
feature 分支:
- 用于开发新功能。
- 从
develop分支创建,开发完成后合并回develop分支。 - 命名规范:
feature/feature-name。
release 分支:
- 用于准备新版本的发布。
- 从
develop分支创建,进行最后的测试和修复,然后合并回develop和master分支,并打上版本标签。 - 命名规范:
release/release-name。
hotfix 分支:
- 用于修复紧急问题。
- 从
master分支创建,修复完成后合并回master和develop分支,并打上版本标签。 - 命名规范:
hotfix/hotfix-name。

分支操作原理
- Master 分支上的每个 Commit 应打上 Tag,Develop 分支基于 Master 创建。
- Feature 分支完成后合并回 Develop 分支,并通常删除该分支。
- Release 分支基于 Develop 创建,用于测试和修复 Bug,发布后合并回 Master 和 Develop,并打 Tag 标记版本号。
- Hotfix 分支基于 Master 创建,完成后合并回 Master 和 Develop,并打 Tag 1。
Git Flow 命令示例
- 开始 Feature 分支:
git flow feature start MYFEATURE - 完成 Feature 分支:
git flow feature finish MYFEATURE - 开始 Release 分支:
git flow release start RELEASE [BASE] - 完成 Release 分支:合并到 Master 和 Develop,打 Tag,删除 Release 分支。
- 开始 Hotfix 分支:
git flow hotfix start HOTFIX [BASE] - 完成 Hotfix 分支:合并到 Master 和 Develop,打 Tag,删除 Hotfix 分支。
Git Flow 工作流程
1. 初始化 Git Flow
首先,在项目中初始化 Git Flow。可以使用 Git Flow 插件(例如 git-flow)来简化操作。
git flow init
初始化时,你需要设置分支命名规则和默认分支。
2. 创建功能分支
当开始开发一个新功能时,从 develop 分支创建一个功能分支。
git flow feature start feature-name
完成开发后,将功能分支合并回 develop 分支,并删除功能分支。
git flow feature finish feature-name
3. 创建发布分支
当准备发布一个新版本时,从 develop 分支创建一个发布分支。
git flow release start release-name
在发布分支上进行最后的测试和修复,准备好发布后,将发布分支合并回 develop 和 master 分支,并打上版本标签。
git flow release finish release-name
4. 创建修复分支
当发现需要紧急修复的问题时,从 master 分支创建一个修复分支。
git flow hotfix start hotfix-name
修复完成后,将修复分支合并回 master 和 develop 分支,并打上版本标签。
git flow hotfix finish hotfix-name
实例操作
以下是一个实际使用 Git Flow 的综合实例。
初始化 Git Flow:
git flow init
创建和完成功能分支:
git flow feature start new-feature # 开发新功能 git flow feature finish new-feature
创建和完成发布分支:
git flow release start v1.0.0 # 测试和修复 git flow release finish v1.0.0
创建和完成修复分支:
git flow hotfix start hotfix-1.0.1. # 修复紧急问题 git flow hotfix finish hotfix-1.0.1
优点和缺点
优点
- 明确的分支模型:清晰的分支命名和使用规则,使得开发过程井然有序。
- 隔离开发和发布:开发和发布过程分离,减少了开发中的不确定性对发布的影响。
- 版本管理:每次发布和修复都会打上版本标签,方便回溯和管理。
缺点
- 复杂性:对于小型团队或简单项目,Git Flow 的分支模型可能显得过于复杂。
- 频繁的合并:在大型团队中,频繁的分支合并可能导致合并冲突增加。
Git Flow 是一种结构化的分支管理模型,通过定义明确的分支和工作流程,帮助团队更好地管理软件开发和发布过程。虽然它增加了一定的复杂性,但对于大型项目和团队协作,Git Flow 提供了强大的支持和管理能力。
点我分享笔记