Java 集合框架
早在 Java 2 中之前,Java 就提供了特设类。比如:Dictionary, Vector, Stack, 和 Properties 这些类用来存储和操作对象组。
虽然这些类都非常有用,但是它们缺少一个核心的,统一的主题。由于这个原因,使用 Vector 类的方式和使用 Properties 类的方式有着很大不同。
集合框架被设计成要满足以下几个目标。
-
该框架必须是高性能的。基本集合(动态数组,链表,树,哈希表)的实现也必须是高效的。
-
该框架允许不同类型的集合,以类似的方式工作,具有高度的互操作性。
-
对一个集合的扩展和适应必须是简单的。
为此,整个集合框架就围绕一组标准接口而设计。你可以直接使用这些接口的标准实现,诸如: LinkedList, HashSet, 和 TreeSet 等,除此之外你也可以通过这些接口实现自己的集合。

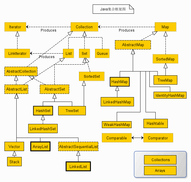
从上面的集合框架图可以看到,Java 集合框架主要包括两种类型的容器,一种是集合(Collection),存储一个元素集合,另一种是图(Map),存储键/值对映射。Collection 接口又有 3 种子类型,List、Set 和 Queue,再下面是一些抽象类,最后是具体实现类,常用的有 ArrayList、LinkedList、HashSet、LinkedHashSet、HashMap、LinkedHashMap 等等。
集合框架是一个用来代表和操纵集合的统一架构。所有的集合框架都包含如下内容:
-
接口:
是代表集合的抽象数据类型。例如 Collection、List、Set、Map 等。之所以定义多个接口,是为了以不同的方式操作集合对象 -
实现(类):是集合接口的具体实现。从本质上讲,它们是可重复使用的数据结构,例如:ArrayList、LinkedList、HashSet、HashMap。
-
算法:是实现集合接口的对象里的方法执行的一些有用的计算,例如:搜索和排序,这些算法实现了多态,那是因为相同的方法可以在相似的接口上有着不同的实现。
除了集合,该框架也定义了几个 Map 接口和类。Map 里存储的是键/值对。尽管 Map 不是集合,但是它们完全整合在集合中。
集合框架体系如图所示

Java 集合框架提供了一套性能优良,使用方便的接口和类,java集合框架位于java.util包中, 所以当使用集合框架的时候需要进行导包。
集合接口
集合框架定义了一些接口。本节提供了每个接口的概述:
| 序号 | 接口描述 |
|---|---|
| 1 | Collection 接口 Collection 是最基本的集合接口,一个 Collection 代表一组 Object,即 Collection 的元素, Java不提供直接继承自Collection的类,只提供继承于的子接口(如List和set)。 Collection 接口存储一组不唯一,无序的对象。 |
| 2 | List 接口 List接口是一个有序的 Collection,使用此接口能够精确的控制每个元素插入的位置,能够通过索引(元素在List中位置,类似于数组的下标)来访问List中的元素,第一个元素的索引为 0,而且允许有相同的元素。 List 接口存储一组不唯一,有序(插入顺序)的对象。 |
| 3 | Set Set 具有与 Collection 完全一样的接口,只是行为上不同,Set 不保存重复的元素。 Set 接口存储一组唯一,无序的对象。 |
| 4 | SortedSet 继承于Set保存有序的集合。 |
| 5 | Map Map 接口存储一组键值对象,提供key(键)到value(值)的映射。 |
| 6 | Map.Entry 描述在一个Map中的一个元素(键/值对)。是一个 Map 的内部接口。 |
| 7 | SortedMap 继承于 Map,使 Key 保持在升序排列。 |
| 8 | Enumeration 这是一个传统的接口和定义的方法,通过它可以枚举(一次获得一个)对象集合中的元素。这个传统接口已被迭代器取代。 |
Set和List的区别
-
1. Set 接口实例存储的是无序的,不重复的数据。List 接口实例存储的是有序的,可以重复的元素。
2. Set 检索效率低下,删除和插入效率高,插入和删除不会引起元素位置改变 <实现类有HashSet,TreeSet>。
3. List 和数组类似,可以动态增长,根据实际存储的数据的长度自动增长 List 的长度。查找元素效率高,插入删除效率低,因为会引起其他元素位置改变 <实现类有ArrayList,LinkedList,Vector> 。
集合实现类(集合类)
Java提供了一套实现了Collection接口的标准集合类。其中一些是具体类,这些类可以直接拿来使用,而另外一些是抽象类,提供了接口的部分实现。
标准集合类汇总于下表:
| 序号 | 类描述 |
|---|---|
| 1 | AbstractCollection 实现了大部分的集合接口。 |
| 2 | AbstractList 继承于AbstractCollection 并且实现了大部分List接口。 |
| 3 | AbstractSequentialList 继承于 AbstractList ,提供了对数据元素的链式访问而不是随机访问。 |
| 4 | LinkedList 该类实现了List接口,允许有null(空)元素。主要用于创建链表数据结构,该类没有同步方法,如果多个线程同时访问一个List,则必须自己实现访问同步,解决方法就是在创建List时候构造一个同步的List。例如: List list=Collections.synchronizedList(newLinkedList(...)); LinkedList 查找效率低。 |
| 5 | ArrayList 该类也是实现了List的接口,实现了可变大小的数组,随机访问和遍历元素时,提供更好的性能。该类也是非同步的,在多线程的情况下不要使用。ArrayList 增长当前长度的50%,插入删除效率低。 |
| 6 | AbstractSet 继承于AbstractCollection 并且实现了大部分Set接口。 |
| 7 | HashSet 该类实现了Set接口,不允许出现重复元素,不保证集合中元素的顺序,允许包含值为null的元素,但最多只能一个。 |
| 8 | LinkedHashSet 具有可预知迭代顺序的 Set 接口的哈希表和链接列表实现。 |
| 9 | TreeSet 该类实现了Set接口,可以实现排序等功能。 |
| 10 | AbstractMap 实现了大部分的Map接口。 |
| 11 | HashMap
HashMap 是一个散列表,它存储的内容是键值对(key-value)映射。 该类实现了Map接口,根据键的HashCode值存储数据,具有很快的访问速度,最多允许一条记录的键为null,不支持线程同步。 |
| 12 | TreeMap
继承了AbstractMap,并且使用一颗树。 |
| 13 | WeakHashMap
继承AbstractMap类,使用弱密钥的哈希表。 |
| 14 | LinkedHashMap
继承于HashMap,使用元素的自然顺序对元素进行排序. |
| 15 | IdentityHashMap
继承AbstractMap类,比较文档时使用引用相等。 |
在前面的教程中已经讨论通过java.util包中定义的类,如下所示:
| 序号 | 类描述 |
|---|---|
| 1 | Vector
该类和ArrayList非常相似,但是该类是同步的,可以用在多线程的情况,该类允许设置默认的增长长度,默认扩容方式为原来的2倍。 |
| 2 | Stack
栈是Vector的一个子类,它实现了一个标准的后进先出的栈。 |
| 3 | Dictionary
Dictionary 类是一个抽象类,用来存储键/值对,作用和Map类相似。 |
| 4 | Hashtable
Hashtable 是 Dictionary(字典) 类的子类,位于 java.util 包中。 |
| 5 | Properties
Properties 继承于 Hashtable,表示一个持久的属性集,属性列表中每个键及其对应值都是一个字符串。 |
| 6 | BitSet 一个Bitset类创建一种特殊类型的数组来保存位值。BitSet中数组大小会随需要增加。 |
集合算法
集合框架定义了几种算法,可用于集合和映射。这些算法被定义为集合类的静态方法。
在尝试比较不兼容的类型时,一些方法能够抛出 ClassCastException异常。当试图修改一个不可修改的集合时,抛出UnsupportedOperationException异常。
集合定义三个静态的变量:EMPTY_SET,EMPTY_LIST,EMPTY_MAP的。这些变量都不可改变。
| 序号 | 算法描述 |
|---|---|
| 1 |
Collection Algorithms 这里是一个列表中的所有算法实现。 |
如何使用迭代器
通常情况下,你会希望遍历一个集合中的元素。例如,显示集合中的每个元素。
一般遍历数组都是采用for循环或者增强for,这两个方法也可以用在集合框架,但是还有一种方法是采用迭代器遍历集合框架,它是一个对象,实现了Iterator 接口或 ListIterator接口。
迭代器,使你能够通过循环来得到或删除集合的元素。ListIterator 继承了 Iterator,以允许双向遍历列表和修改元素。
| 序号 | 迭代器方法描述 |
|---|---|
| 1 |
使用 Java Iterator 这里通过实例列出 Iterator 和 ListIterator 接口提供的所有方法。 |
遍历 ArrayList
实例
解析:
三种方法都是用来遍历ArrayList集合,第三种方法是采用迭代器的方法,该方法可以不用担心在遍历的过程中会超出集合的长度。
遍历 Map
实例
如何使用比较器
TreeSet和TreeMap的按照排序顺序来存储元素. 然而,这是通过比较器来精确定义按照什么样的排序顺序。
这个接口可以让我们以不同的方式来排序一个集合。
| 序号 | 比较器方法描述 |
|---|---|
| 1 |
使用 Java Comparator 这里通过实例列出Comparator接口提供的所有方法 |
总结
Java集合框架为程序员提供了预先包装的数据结构和算法来操纵他们。
集合是一个对象,可容纳其他对象的引用。集合接口声明对每一种类型的集合可以执行的操作。
集合框架的类和接口均在java.util包中。
任何对象加入集合类后,自动转变为Object类型,所以在取出的时候,需要进行强制类型转换。
分享
Com***able@jihe.com
ArrayList 和 LinkedList 的区别
ArrayList 是 List 接口的一种实现,它是使用数组来实现的。
LinkedList 是 List 接口的一种实现,它是使用链表来实现的。
ArrayList 遍历和查找元素比较快。LinkedList 遍历和查找元素比较慢。
ArrayList 添加、删除元素比较慢。LinkedList 添加、删除元素比较快。
分享
Com***able@jihe.com
分享
Com***able@jihe.com
任何对象加入集合类后,自动转变为Object类型,所以在取出的时候,需要进行强制类型转换。
任何对象没有使用泛型之前会自动转换Object类型,使用泛型之后不用强制转换。
分享
Com***able@jihe.com
影法师
ren***e1@sina.com
有关于 map.entrySet() 和 keySet():
1、如果遍历 hashMap() 时 entrySet() 方法是将 key 和 value 全部取出来,所以性能开销是可以预计的, 而 keySet() 方法进行遍历的时候是根据取出的 key 值去查询对应的 value 值, 所以如果 key 值是比较简单的结构(如 1,2,3...)的话性能消耗上是比 entrySet() 方法低, 但随着 key 值得复杂度提高 entrySet() 的优势就会显露出来。
2、综合比较在只遍历 key 的时候使用 keySet(), 在只遍历 value 的是使用 values() 方法, 在遍历 key-value 的时候使用 entrySet() 是比较合理的选择。
3、如果遍历 TreeMap 的时候, 不同于 HashMap 在遍历 ThreeMap 的 key-value 时候务必使用 entrySet() 它要远远高于其他两个的性能, 同样只遍历 key 的时候使用 keySet(), 在只遍历 value 的是使用 values() 方法对于 TreeMap 也同样适用。
影法师
ren***e1@sina.com
°
858***854@qq.com
集合框架被设计成要满足以下几个目标。
所有的集合框架都包含如下内容:
- 接口:是代表集合的抽象数据类型。例如 Collection、List、Set、Map 等。之所以定义多个接口,是为了以不同的方式操作集合对象
- 实现(类):是集合接口的具体实现。从本质上讲,它们是可重复使用的数据结构,例如:ArrayList、LinkedList、HashSet、HashMap。
- 算法:是实现集合接口的对象里的方法执行的一些有用的计算,例如:搜索和排序。这些算法被称为多态,那是因为相同的方法可以在相似的接口上有着不同的实现。
Set和List的区别°
858***854@qq.com
zhangchaohong137
251***396@qq.com
集合还有快速失败(fail—fast)和安全失败(fail—safe)机制,想要深入的话得去了解一下(Java 的快速失败和安全失败),解决方法我在此整理一下吧:
1、在单线程的遍历过程中,如果要进行 remove 操作,可以调用迭代器的 remove 方法而不是集合类的 remove 方法。
2、使用 java 并发包(java.util.concurrent)中的类来代替 ArrayList 和 HashMap。比如使用 CopyOnWriterArrayList 代替 ArrayList,CopyOnWriterArrayList 在是使用上跟 ArrayList 几乎一样,CopyOnWriter 是写时复制的容器(COW),在读写时是线程安全的。该容器在对 add 和 remove 等操作时,并不是在原数组上进行修改,而是将原数组拷贝一份,在新数组上进行修改,待完成后,才将指向旧数组的引用指向新数组,所以对于 CopyOnWriterArrayList 在迭代过程并不会发生 fail-fast 现象。但 CopyOnWrite 容器只能保证数据的最终一致性,不能保证数据的实时一致性。对于 HashMap,可以使用 ConcurrentHashMap,ConcurrentHashMap 采用了锁机制,是线程安全的。在迭代方面,ConcurrentHashMap 使用了一种不同的迭代方式。在这种迭代方式中,当 iterator 被创建后集合再发生改变就不再是抛出 ConcurrentModificationException,取而代之的是在改变时new新的数据从而不影响原有的数据 ,iterator 完成后再将头指针替换为新的数据 ,这样 iterator 线程可以使用原来老的数据,而写线程也可以并发的完成改变。即迭代不会发生 fail-fast,但不保证获取的是最新的数据。
zhangchaohong137
251***396@qq.com
Carpen
pan***peng2016@126.com
这里纠正一下List和Set的区别,Set检索效率是比List高的。
Set的检索效率相对于List来说较高,其原因在于Set是基于哈希表或树等数据结构来存储元素的。在查找元素时,Set会先计算元素的哈希值或使用比较器进行比较,然后再根据哈希值或比较结果在数据结构中查找元素。这种方式的时间复杂度为O(1)或O(logN),因此Set的检索效率相对较高。
而List的检索效率相对于Set来说较低,其原因在于List是基于数组或链表等数据结构来存储元素的。在查找元素时,List需要依次遍历元素,直到找到目标元素或遍历完所有元素。这种方式的时间复杂度为O(N),因此List的检索效率相对较低。
容易弄混的地方在于随机访问元素和检索元素,这两者不是一回事。
随机访问元素是指可以通过索引或偏移量来访问集合中的元素,例如使用 ArrayList 中的 get(int index) 方法。随机访问元素的效率通常非常高,因为它可以直接访问内部数据结构中的元素,时间复杂度为O(1)。
检索元素是指在集合中查找特定元素的过程,例如使用 Set 中的 contains(Object o) 方法。检索元素的效率取决于集合的实现方式和元素数量,通常需要遍历集合中的所有元素来查找目标元素,时间复杂度为O(N)。
再补充一点,于大规模数据,Set的内存占用较大,而ArrayList的性能较优。
Carpen
pan***peng2016@126.com